Kelola Sampel Campaign untuk Kreator
08/01/2025
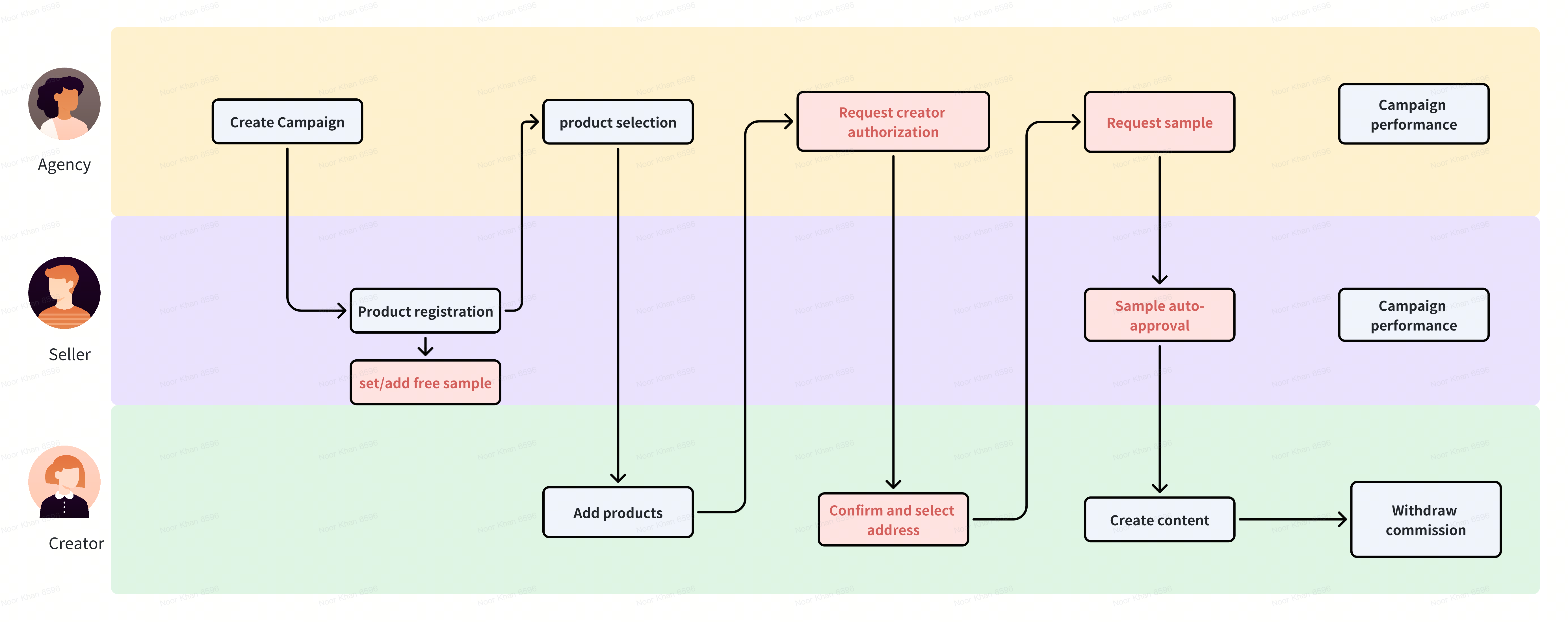
Panduan ini bertujuan agar Anda memahami proses yang harus diikuti untuk memberikan otorisasi ke Affiliate Partner. Dengan demikian, mereka dapat memintakan sampel produk untuk Anda ketika Anda bersedia berpartisipasi dalam suatu campaign. Dengan proses baru ini, Anda juga dapat melacak sampel setelah diminta.
Selain itu, kami akan menjelaskan bagaimana Anda, sebagai kreator, dapat dengan mudah meminta sampel dalam campaign TAP, memberikan Anda fleksibilitas yang lebih besar dan pendekatan yang lebih langsung.Gambaran Proses Baru dalam Pengelolaan Sampel

Memberikan Otorisasi kepada Affiliate Partner
- Setelah Anda menambahkan produk campaign ke showcase, Affiliate Partner akan mengirimi Anda permintaan otorisasi agar mereka dapat memintakan sampel untuk Anda.
- Anda hanya perlu menyetujui permintaan ini sekali dan tidak perlu mengulanginya di campaign selanjutnya.
- Buka: Pusat Kreator > pilih Bel notifikasi > pilih Notifikasi sistem


- Tambahkan alamat pengiriman Anda sebelum memilih [Terima] atau [Tolak].
- Dengan menyetujui permintaan tersebut, berarti Anda setuju bahwa Affiliate Partner dapat memintakan sampel gratis untuk Anda kepada seller.
- Alamat pengiriman Anda akan dibagikan kepada seller agar mereka dapat mengirimi Anda sampelnya. Namun, alamat tersebut tidak akan dibagikan kepada Affiliate Partner.
- Setelah menyetujuinya, Affiliate Partner dapat melihat status pengiriman sampel yang diminta. Selain itu, mereka juga dapat melihat peringkat postingan konten belanja Anda yang menampilkan sampel tersebut. Gunanya adalah untuk mengetahui performa dan interaksi Anda di campaign.
- Apabila diperlukan, Anda dapat mengubah alamat pengiriman pada kemudian hari.

- Anda dapat mencabut otorisasi ini kapan saja. Artinya, Affiliate Partner tidak lagi dapat meminta sampel untuk Anda.
Meminta Sampel dalam Kampanye TAP
Anda kini dapat meminta sampel gratis dengan mudah di TAP campaign. Update ini memberi Anda fleksibilitas untuk meminta sampel gratis secara langsung saat menambahkan produk ke etalase.
Lihat caranya di halaman Daftar Produk Partner Afiliasi:


Melacak Sampel
- Kini Anda dapat melihat semua sampel yang dipesan dengan membuka [Kelola Sampel].
- Di dalamnya, terdapat permintaan pemesanan sampel untuk Anda yang dikirim oleh Affiliate Partner.
- Perlu diketahui, setelah menerima sampel, Anda harus membuat konten untuk produknya. Anda juga akan menerima notifikasi pengingat jika belum ada konten yang dibuat.


FAQ
- Apa akibatnya jika saya ingin mengubah alamat pengiriman?
Anda dapat mengubahnya dengan mudah di halaman otorisasi di Creator Center. Jika Anda mengubah alamat untuk suatu agensi, akan muncul pop-up berisi pilihan untuk mengonfirmasi perubahan alamat untuk agensi tersebut saja atau semua agensi yang bekerja sama dengan Anda.